喜报丨凤凰法院一案例入选全省“助企纾困 民法典护航”优化营商环境普法优秀案例
发布时间:2025-10-14 10:05:40 人气:240
来源:湖南法治报 | 编辑:李颖 | 作者:梁飞燕
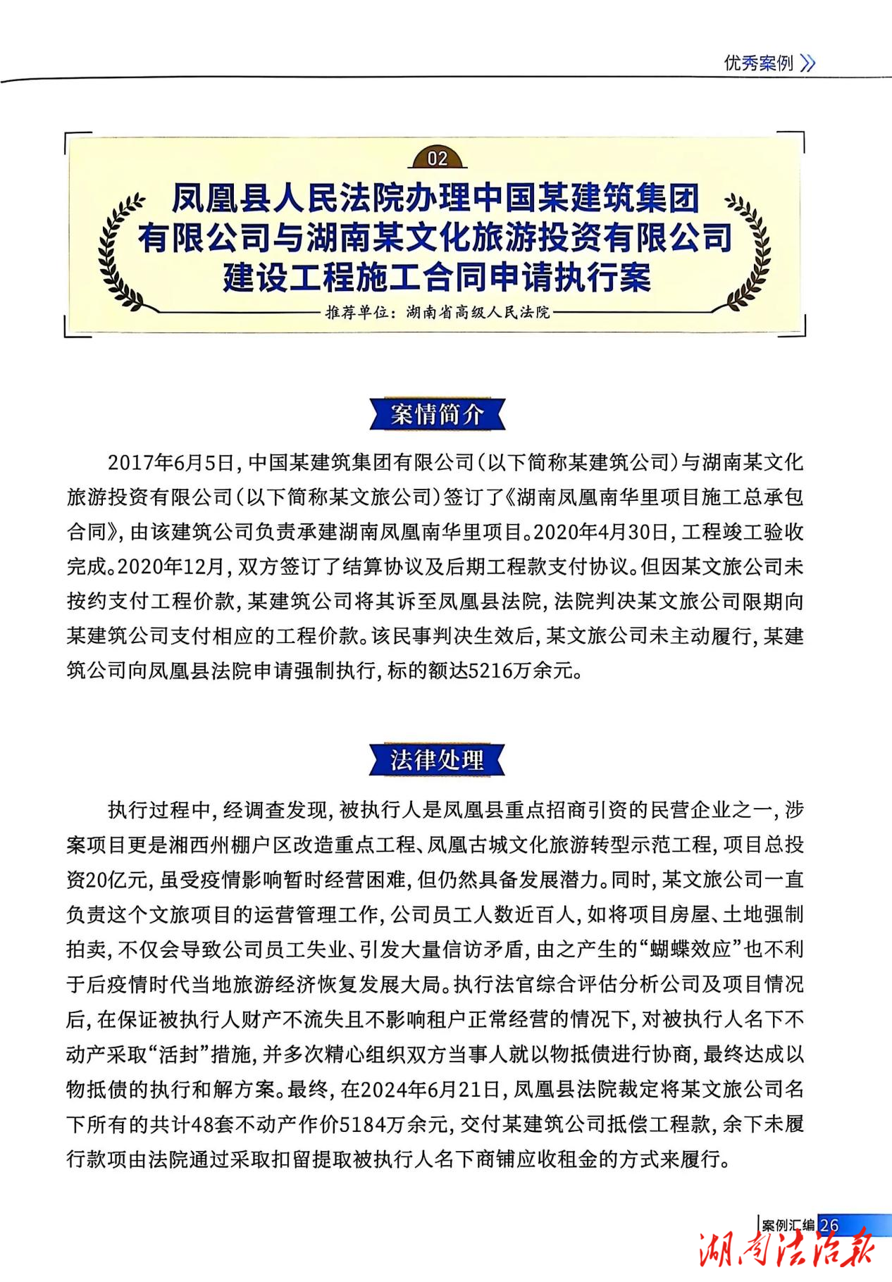
湖南法治报讯(通讯员 梁飞燕)日前,湖南省守法普法工作办公室、湖南省司法厅印发《2025年湖南省“助企纾困 民法典护航”优化营商环境普法典型及优秀案例汇编》,该案例汇编总结了一批全省各地、各部门在涉及知识产权保护、企业破产重整等方面的优化营商环境普法典型及优秀案例。其中,凤凰县人民法院办理中国某建筑集团有限公司与湖南某文化旅游投资有限公司建设工程施工合同申请执行案(推荐单位:湖南省高级人民法院)入选“优秀案例”。

案件办理过程中,凤凰法院始终以“助企纾困、护航发展”为核心,精准运用《民法典》的法治精神与裁判规则,将依法办案与保障企业存续发展深度融合。在执行环节,法院坚决摒弃机械执法的简单模式,以“善意执行、文明执行”为原则,充分考量企业经营实际与发展诉求,通过灵活的司法措施为企业保留生产经营空间,同时积极搭建沟通桥梁,推动纠纷双方达成互利共赢的解决方案。


这一司法实践不仅成功帮助企业化解危机、重焕生机,更生动诠释了“民法典护航”的深层内涵——以法治力量为市场主体纾困解难,既守住法律底线、保障合法权益,又为优化区域营商环境、稳定经济发展大局注入司法动能,真正实现了法律效果、政治效果、社会效果的统一。
近年来,凤凰法院始终坚守“法治护航发展”理念,将善意执行融入涉企案件办理全过程,通过制定执行措施负面清单、建立府院联动机制等举措,最大限度降低司法活动对企业生产经营的影响。
此次案例入选省级优秀案例汇编,是对凤凰法院工作的充分肯定,更是对司法服务营商环境的有力鞭策。下一步,凤凰法院将持续深化“谁执法谁普法”责任制,以“案例释法”为核心,充分发挥优秀案例的示范引领作用,持续深化司法裁判与执行机制创新,用更具温度与智慧的司法举措为市场主体纾困解难,筑牢区域营商环境法治根基,为当地经济稳定增长与就业保障提供坚实司法支撑。
一审:王薇
二审:伏志勇
三审:万朝晖

